
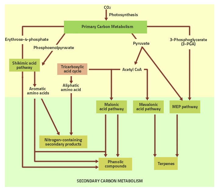
除了植物生长所必需的初级代谢物外,植物还产生各种次生代谢物,这些次生代谢物对植物适应环境具有重要作用。主要代谢物包括氨基酸、核苷酸、糖和脂类。次生代谢物是非常多样化的,往往是独特的少数密切相关的物种。根据主要代谢产物的前体,次级代谢产物可分为三类:
•萜烯和萜类化合物
•酚醛和多酚化合物
•含氮/硫的化合物
次生代谢物履行许多不同的功能,如保护食草动物,微生物病原体,或吸引传粉者。人类使用许多次生代谢物作为工业原料、香料、色素、毒药和药物。
青蒿生产一种抗疟疾的倍半萜内酯,称为青蒿素
萜类化合物或异戊二烯类化合物是生物体中最大的一类天然化合物。萜类含有官能团,这些官能团附着在高度非极性的萜类主干上。因此,萜类化合物大多不溶于水。许多萜类化合物具有生物活性,可以保护植物免受寄生虫的侵害。因此,它们有望成为新型药物。植物萜类化合物通常有强烈的气味,广泛用于芳香用途。众所周知的萜类化合物包括薄荷醇、大麻素、柠檬醛和姜黄和芥菜种子中发现的姜黄素。萜类化合物有助于桉树的香味,肉桂、丁香和生姜的味道,以及向日葵的黄色和番茄的红色。
青蒿素,由青蒿,是一种倍半萜类抗疟疾药物。当疟疾寄生虫侵入红细胞并消化血红蛋白时,就会引起氧化应激。这引起了青蒿素的化学反应。由此产生的分子变得高度反应性,并扰乱了寄生虫体内的氧化还原稳态。然而,其确切的作用机制仍不确定。
酚类化合物含有一个酚基。酚类化合物中最大的一类是黄酮类化合物。例如,柑橘类水果的黄色色素来源于类黄酮。它们还含有丰富的浆果、黑巧克力和红酒。由于其强大的抗氧化特性,黄酮类化合物具有重要的抗炎、抗过敏和抗癌能力。
含氮化合物是结构中含有氮的多种植物次生代谢物。这一类包括生物碱和生氰苷,它们以其毒性和药用特性而闻名。生物碱是对抗食草动物,尤其是哺乳动物的防御分子,而生氰苷则以其释放挥发性有毒氰化氢(HCN)的能力而闻名。