登录
欢迎来到Labster T…
무영양세포배양배지옵션
没有单据
浏览本级别»的文章
新文章旁边무영양세포배양배지옵션
新文章下面무영양세포배양배지옵션
무영양세포배양배지옵션
media-feeder-free-ko
信息
视图
查看源代码
变化
附件
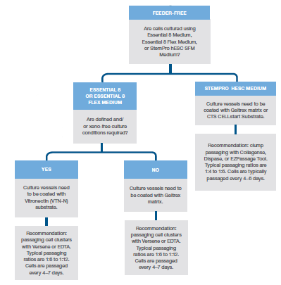
基本8배지:
완벽하게규정된xeno-free로,그조성은세포생존과증식이다능성을완전하게유지시켜주는최소필수영양소만으로구성되어있습니다。이배지는세포유지를위해매일영양공급이필요합니다。
基本8 Flex배지:基本8과성분은동일하지만,FGF2등주요열민감성성분의활성을높였습니다。그래서매일영양공급을할필요가없습니다。
StemPro hESC SFM배지:완벽하게규정된무혈청배지로일관성이다소떨어집니다。
그림1:
Feeder-free배양옵션